【法律諮詢】3/22 免費法律諮詢預約
3/22日法律諮詢的報名表單來了,如果有興趣報名諮詢的話請記得填表單預約 ~
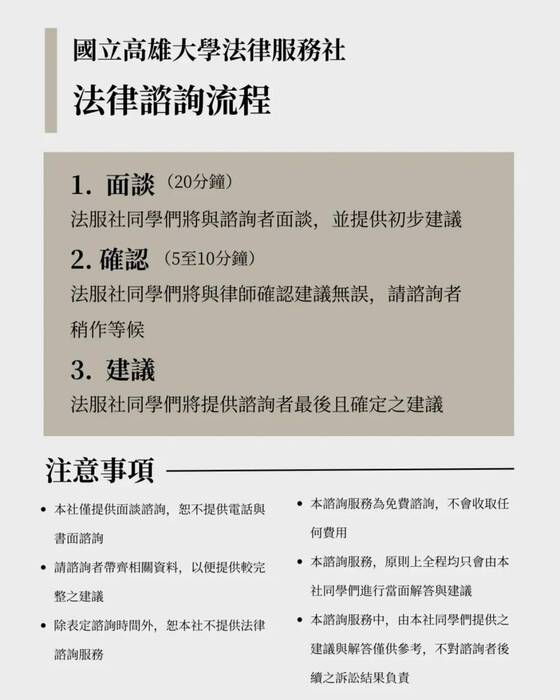
以下是注意事項,請詳閱:
本表單提供3/22日免費法律諮詢預約,本活動採預約制,其他場次待日後公布
114下學期免費法律諮詢場次:
3/8 (日)13:30~15:30 (已結束)
3/22(日)13:30~15:30
4/12(日)13:30~15:30
4/26(日)13:30~15:30
5/17(日)13:30~15:30
5/31 (日) 13:30~15:30
6/14(日) 13:30~15:30
地點:高雄大學法學院二樓模擬法庭(207教室)
每人諮詢時間:20分鐘為上限,如後續無人排隊等候,可視情況延長。且諮詢過程有律師在場協助。
事先可預約人數為每場次6位,超過時表單將自動關閉。
收單截止日為該場次當週五中午12點。
表單預約者,無論是否報名成功,本社最慢將於服務日前1日,以email通知您。未收到者請主動來信詢問。
預約成功者,將於信中通知您預約編號、預計諮詢時間,請於諮詢時間前抵達報到。
報到時請先於門外等待,請勿擅自進入教室。
取消預約者,務必來信告知
累積二次未取消卻未到場者,將取消網路預約資格。
諮詢時間內,未經同意禁止錄音、錄影,違者中斷服務並取消未來諮詢資格。
填寫表單即代表同意本社運用您所提供的個人資料與訴訟文件。
諮詢項目「不包含代寫訴狀、推薦律師」
諮詢建議僅供個人參考,不得作為訴訟或其他相關用途,亦不得以建議有瑕疵而主張本社具有法律責任。
服務時間更動或取消,會於FB、IG公告,請留意最新資訊。
本社聯絡方式
信箱:nuklawservice2003@gmail.com
Fb:國立高雄大學法律服務社2023
IG:nuklawservice2003
3/22日法律諮詢報名表單:
https://forms.gle/FLf1HrYVBgs6MVRT7
ig:https://www.instagram.com/nuklawservice2003/profilecard/?igsh=MWN4YWV6aXkzNWJ3
fb:https://www.facebook.com/profile.php?id=100095237755398&mibextid=LQQJ4d
